精度:0.25%. 0.5%.1%
型号:SDG-2503
产品描述
SDG-2503注浆压力变送器,内部采用高精度、高灵敏度及高稳定性电阻应变计作为变送器的感压芯片,配以高性能放大电路,从而保证整个变送器测量的准确性和稳定性。测量端选用特殊处理坚固的膜片,采用特殊工艺制成,精湛的力学传递结构设计被测介质中坚硬砂粒不会损坏隔离平膜片,经过数千次冲击和疲劳实验,适合多种恶劣的工作环境。产品为全封焊结构,结构紧凑、耐腐蚀,抗震动、抗坚硬砂粒冲击、宽范围温度补偿。
应用领域: 泥浆测量 盾构机械 装载机 液压机械 制砖机械
特 点 :
特色的放大电路
结构齐全,多种信号输出
采用特殊钢材、平膜结构性价比高
结构紧凑、耐腐蚀、且稳定性好
316L全不锈钢材质、防堵塞结构设计
防震性好、搞冲击力强、搞磨损性好
可高精度测量
技术规格

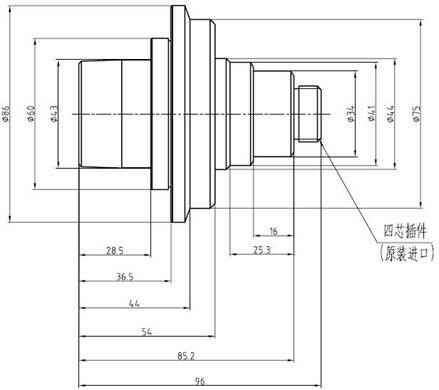
外形尺寸
